解决方案
SOLUTION

MEMS+介绍
MEMS+是一个针对MEMS及MEMS+IC设计、仿真、产品开发为一体的集成平台。MEMS器件通常包括MEMS传感或执行及IC。但是在传统的MEMS设计中,MEMS设计与IC设计流程之间是断开的,这导...
设计入口之工艺CoventorWare
MEMS仿真 仿真软件 传感器仿真
设计入口之版图CoventorWare
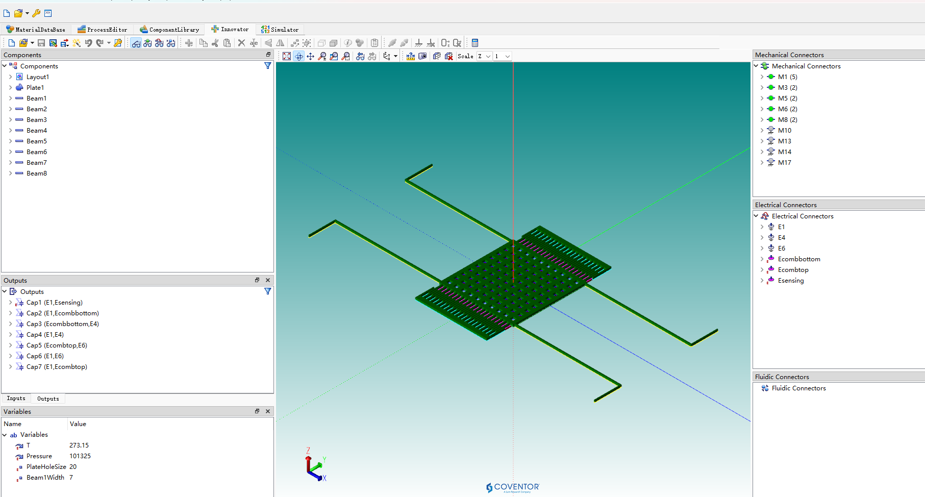
1.1创建二维工艺版图上述工艺流程中的每步刻蚀步都需要对应的掩模版,在CoventorWare中打开版图编辑器,点击Layerbrowser,发现工艺流程每步刻蚀工艺中定义的Mask Name直接出现...
超低谐振频率MEMS
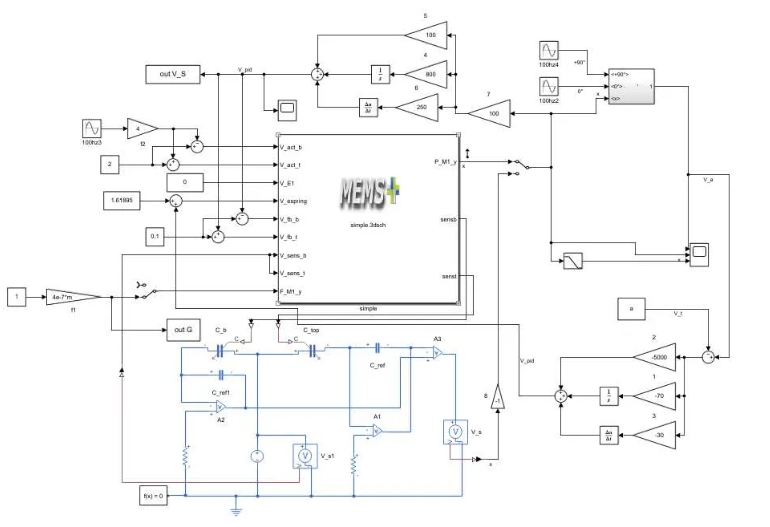
为了研究温度依赖性,我们采用了Coventor的多物理仿真工具MEMS+®进行机械部分的分析,并使用Simulink®进行闭环系统分析。多物理Simulink/MEMS+模型可以准确预测实验中的静电软...
电容式加速度传感器
该部分以某加速度计作为案例,呈现COVENTOR软件对加速度计各项指标的仿真能力。1.模态仿真对加速度计结构进行模态分析,得到各阶频率值及各阶振型。图1 加速度计模型 & 一阶模态2.加速度计...
RF MEMS详解版
Coventor软件的CoventorWare 和MEMS+为RF MEMS的设计、研发、应用提供一个综合平台。Coventor软件的CoventorWare结合有限元法和边界元法,能精准仿...