解决方案
SOLUTION

时间: 2026-02-01
浏览量: 651
2019年,美国国防高级研究计划局(DARPA)公布的陀螺性能比较研究显示,法国赛峰集团(SAFRAN)的半球谐振陀螺,被评为导航级领域中成本/尺寸/质量/功率(C-SWaP)综合表现最优的传感器。
目前,半球谐振陀螺的精度已可达0.0001°/h,连续使用寿命长达20年,可靠度达0.995。相较于当前广泛应用的激光陀螺与光纤陀螺,半球谐振陀螺具备结构简单、零部件数量大幅精简的优势,且理论上精度不受尺寸限制,噪声性能也无需受量子效应约束,因此成为最具潜力实现高精度、小型化、低成本目标的陀螺仪类型。
全球市场层面,据YOLE报告数据,2019年全球各类陀螺(含MEMS陀螺、光纤陀螺、激光陀螺、半球谐振陀螺及其他类型)的市场规模合计约230亿元;预计到2025年,全球陀螺市场规模将增至300亿元,2030年进一步攀升至370亿元,整体呈现稳步增长态势。

图1 2019~2025年全球惯导陀螺在国防军事、航海航空等领域市场规模(百万美元) 数据来源:YOLE
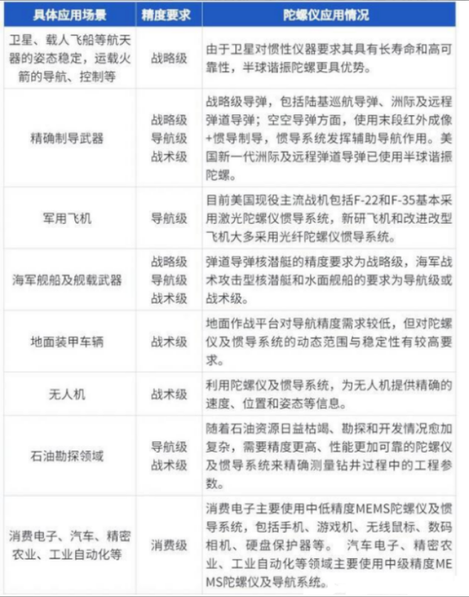
不同类型陀螺仪的应用场景存在明确差异:半球谐振陀螺应用跨度广泛,覆盖战略级至战术级全领域;激光陀螺与光纤陀螺主要聚焦于导航级和战术级领域;MEMS陀螺则以消费级领域为核心应用场景。四类陀螺仪的具体应用详情如下表所示。


四、国际上惯性技术研发能力
根据美国国防部公开数据,全球从事惯性技术研发的国家被划分为四个层次:第一层次为美国、英国、法国,具备完全自主研发能力;第二层次为俄罗斯、德国、以色列、日本,具备大部分自主研发能力;第三层次为中国、澳大利亚、加拿大、瑞典、乌克兰,具备部分研发能力;第四层次为韩国、印度、巴西等国家,惯性技术研发能力较为有限。其中,美国与法国的研发实力最为突出,具体情况如下:
激光陀螺仪领域,美国霍尼韦尔、诺格、基尔福特等企业处于全球领先地位。其中霍尼韦尔作为核心龙头,旗下激光陀螺产品包括GG1308、GG1320、GG1342、GG1389等,其中GG1389代表了全球最高精度水平,零偏稳定性达1.5×10⁻⁴°/h;GG1308则广泛应用于美军JDAM联合直接攻击炸弹、制导多管火箭发射系统等装备。
光纤陀螺领域,美国同样占据领先优势,诺格、霍尼韦尔是核心企业。诺格公司自1988年起开始研制基于光纤陀螺的IMU系统,产品线涵盖uFORS系列与FOG-200系列,其中uFORS系列具备高精度、小型化特点,FOG-200系列精度更高,主要应用于IMU、AHRS等军用系统。

图2 诺格公司部分光纤陀螺仪惯导产品
军用MEMS陀螺领域,美国DARPA Micro-PNT等项目重点扶持振动环式、悬浮转子式MEMS陀螺的研发,成果显著。2019年9月,霍尼韦尔推出HGuide i300 IMU、HG4930 S-Class IMU两款新型MEMS IMU,致力于打造小型化、低功耗、高性价比的光纤陀螺替代方案。目前,相关科研机构正通过优化微加工、专用集成电路、测控电路及结构材料等方面,推动MEMS陀螺精度向导航级提升,同时持续缩减体积、降低成本,挖掘其在移动设备等领域的应用潜力。
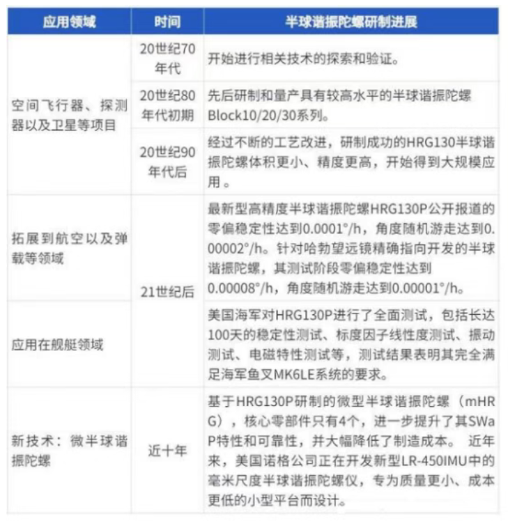
半球谐振陀螺领域,美国作为全球最早开展相关研究的国家,技术水平位居世界前列。诺格公司的HRG130陀螺凭借小体积、高精度的优势,成为全球半球谐振陀螺的研发原型;其最新型高精度产品HRG130P,专为哈勃望远镜精确指向需求研发,测试阶段零偏稳定性达0.00008°/h,角度随机游走达0.00001°/h,是目前国内外已报道的最高指标。
表3 美国半球谐振陀螺研制进展

(二)法国
激光陀螺仪领域,赛峰集团(SAFRAN)是欧洲最大的生产企业,自1977年涉足该领域以来,核心产品包括GLC-8、GLC-16、GLS-32三款激光陀螺。其中,GLC-8零偏稳定性为0.1~10°/h,适用于射程60~100km的战术导弹;GLC-16零偏稳定性达0.01°/h,主要应用于直升机、小型运载火箭等装备;GLS-32则聚焦于航空及潜艇捷联惯导系统。
光纤陀螺领域,赛峰集团的相关产品主要配套应用于APIRS姿态航向参考系统,最终服务于直升机领域。
半球谐振陀螺领域,法国将其列为战略发展方向,赛峰集团作为核心企业,坚信该技术将成为替代现有光学陀螺、静电陀螺的下一代核心陀螺技术,能够满足战略核潜艇等超高精度应用需求。目前,赛峰集团为法国海军主力战舰提供全部惯导设备,正全力推进半球谐振陀螺的研发与产业化。
惯性导航系统作为完全自主的导航方案,广泛应用于军民两大领域,其技术水平直接决定国防武器装备的先进性,是现代国防系统的核心关键技术。当前,中国惯性导航市场正处于快速发展期,据头豹研究院预测,2019-2025年行业市场规模年复合增长率达20.0%,2025年有望突破500亿元。在2027年建军百年、2035年全面实现国防现代化的战略背景下,中国惯性导航市场将持续保持高速发展态势。
陀螺仪作为惯性导航系统的核心器件,直接影响惯导系统的发展走向。近年来,随着半球谐振陀螺在成本控制、工艺优化等方面的技术突破,其市场潜力已逐步凸显,成为最具发展前景的陀螺仪类型。目前,美法两国已实现半球谐振陀螺在国防装备领域的批量应用,并逐步向高端民用场景拓展。未来,半球谐振陀螺将持续向高精度、大动态、低成本、小型化方向迭代,适配更多导航级、战术级应用场景,有望重塑惯性导航技术格局,推动惯导系统向更小型、更可靠的方向发展。
相较于传统激光陀螺、光纤陀螺,新型半球谐振陀螺结构简单、零部件数量大幅减少,理论上精度不受尺寸约束、噪声性能不受量子效应限制,具备更优的C-SWaP(成本/尺寸/质量/功率)表现。目前,中国众多科研院所正积极开展半球谐振陀螺相关研究,持续攻克半球谐振子工艺、控制环路、信号提取及补偿等关键技术,推动其应用场景从卫星平台向更多领域延伸。随着中国惯导系统建设的不断推进及半球谐振陀螺技术的持续突破,该产品有望快速实现产业化,充分释放C-SWaP优势,助力中国军用惯导系统提质增效、降本赋能。
免责申明:所有信息均源于网络,相关内容仅供参考学习,所有转载及汇编内容,均不代表本公众号赞同其观点,不能完全保证其真实性。如若本公众号无意侵犯媒体或个人知识产权,请私信联系,我们将立即予以删除。